"Tenho em mim todos os sonhos do mundo"
Fernando Pessoa

Como te ajudamos

Consultoria académica

Muitas vezes o sonho começa com a vontade de estudar num país e numa cidade específica, outras o foco incide na universidade e no curso que se pretende prosseguir. Quaisquer que sejam as tuas motivações iniciais, há questões que não podem ser descuradas quando pretendes ir estudar noutro país. Saber se a escola a que te pretendes candidatar é certificada e se encontra devidamente credenciada, identificar como está colocada em termos de «ranking» e qual o reconhecimento internacional do curso ao qual te pretendes candidatar, ou tomar conhecimento das particularidades específicas da região para onde vais viajar ou do processo instalação, tudo poderá influir na tua decisão final. Disponibilizar-te-emos toda a informação necessária sobre o leque de opções disponíveis no destino, para que a tua escolha vá de encontro aos teus desejos.

Candidatura à universidade

Depois de definidos o país e a cidade onde queres estudar, o passo seguinte é escolher a universidade, sabendo que ofertas similares podem diferir substancialmente em detalhes essenciais para o teu sucesso futuro. Embora na generalidade dos países o ensino superior responda seja regulamentado por normas gerais, as universidades possuam diversos graus de autonomia administrativa e financeira, possuindo a última palavra na avaliação da tua candidatura e nas condições finais de admissão. Assumiremos a completa instrução do teu processo de candidatura, compilando toda a documentação necessária, guiando-te em todos os passos e assegurando  que tens uma «viagem tranquila» na transferência para a tua nova universidade.

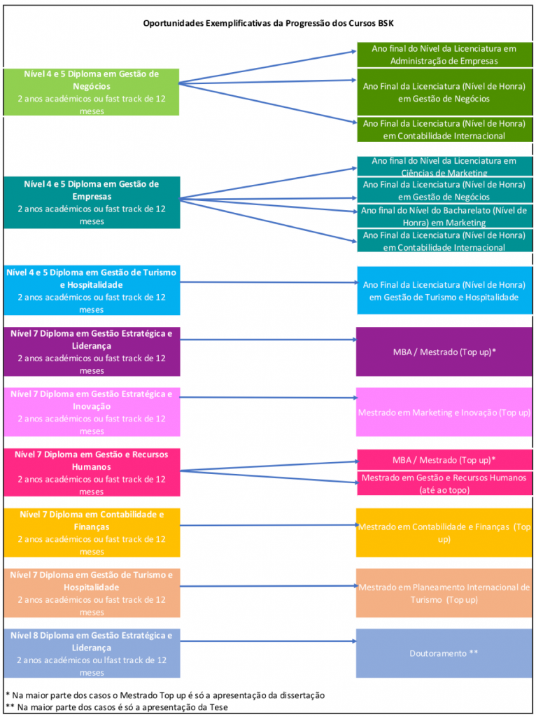
Progressão académica

Enquanto empresa líder no setor da produção de produtos para a educação, a BSK International trabalha em estreita parceria com várias universidades para oferecer aos alunos que nos procuram oportunidades de progressão universitária. Com esse fim em vista, disponibilizamos, diretamente ou através de instituições de ensino parceiras, cursos de preparação para acesso ao ensino superior do Reino Unido, facilitando não só a entrada, como a progressão académica posterior.

Aqui estão alguns exemplos de nossas oportunidades de progressão:

Apoios à instalação no país de destino

Após um desenlace feliz do teu processo de candidatura à universidade que escolheste, importa começar a preparar a viagem e a instalação. Múltiplos pormenores requerem, então, a máxima atenção, para que os prazos sejam observados e possas iniciar tranquilamente os teus estudos. Desde o pedido de  visto, quando necessário, à viagem e instalação no país de destino, estaremos ao teu lado para que nada falhe. Quanto ao alojamento, diz-nos o que procuras e trataremos de garantir que te sentirás no ambiente que sonhaste à partida.

Bolsas de estudo e apoios à investigação

Dependendo do país e da universidade, o valor das propinas (cuja periodicidade de pagamento pode ser mensal, semestral ou anual) pode variar substancialmente, existindo a ideia que estudar numa universidade internacional de referência representa um encargo impossível de suportar. Existem, porém, inúmeras instituições, sejam as próprias universidades, sejam entidades diversas, públicas, privadas e pertencentes ao setor social, que disponibilizam bolsas de estudo e apoios à investigação que te permitirão cumprir o teu sonho. 

Estágios profissionais

Os estágios profissionais significam que te encontramos colocações temporárias para trabalhares em empresas ou instituições de ensino. Os estágios podem ou não ser pagos, dependendo do segmento e da duração da colocação e são uma grande oportunidade para obteres experiência prática na área dos teus estudos.

Alguns dos benefícios da realização de um estágio podem incluir:

  – Contribuir para a tua formação através da obtenção de créditos dos cursos;

  – A experiência de trabalho no país pode aumentar as oportunidades de encontrares desafios profissionais similares ao voltares ao teu país;

  – Ajudar a desenvolver uma rede de contatos profissionais que podem ser úteis para referências futuras;

  – Ganhar experiência prática na área profissional do estágio.

Ofertas de emprego

Porque o objectivo final da esmagadora maioria dos alunos é a entrada no mercado de trabalho, temos disponível um leque alargado de contratos de trabalho em empresas espalhadas pelo mundo. Seja no país onde decidiste estudar, seja no regresso ao teu país de origem, iniciaremos o processo de te encontrar um desafio profissional que vá de encontro às tuas expetativas. O Futuro aguarda-te ansiosamente, num Mundo pleno de surpresas e oportunidades. Só tens de fazer a tua parte!!